Introduction:
The inhibition of Bruton's tyrosine kinase (BTK) as a therapeutic strategy has dramatically improved the management of patients with chronic lymphocytic leukemia (CLL) and other B-cell-Non Hodgkin lymphomas (B-NHL). However, therapy resistance and treatment toxicity persist as significant clinical challenges. It has been previously reported that BTK inhibition not only targets the overactivated BCR pathway in CLL and other B-NHL, but also coincides with profound alterations in the tumor microenvironment including immune cells. Therefore, it is vital to understand these tumor-immune cell interactions during BTK inhibition to enhance response and reduce toxicity, advancing personalized care for CLL and B-NHL patients in the future.
Methods:
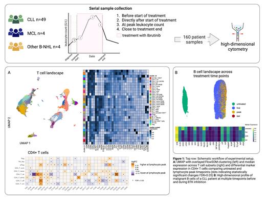
We developed a high-parametric analysis pipeline based on full spectrum cytometry, a novel technology allowing for the simultaneous assessment of 40 markers at single-cell level. In order to comprehensively assess the phosphoproteome relevant to BTK inhibition we established a signaling panel covering >30 proteins including pBTK, pSyk, pPLCg, pS6 and pAMPKa. Additionally, we designed 3 panels with up to 40 markers characterizing T cell activation and exhaustion, cellular trafficking, inhibitory immune checkpoints and cytokine production. Using our scalable and reproducible bioinformatics pipeline, we analyzed a cohort of 160 samples, longitudinally collected from 57 patients (CLL, MCL, MZL) before BTKi treatment, directly after treatment initiation, at leukocyte peak count and during therapy up to 6 months after therapy initiation.
Results:
Given that T cells are a crucial arm in governing anti-lymphoma immune response, we sought to elucidate the changes associated with BTK inhibition in the T cell compartment of the patients at high resolution (figure A). We observed certain changes in the fraction of T cell subtypes, notably a decrease in central memory stem T cells and an increase in γδ T cells at leukocyte peak and during later stages of therapy. Our analysis uncovered substantial changes in the T cell marker expression over the course of BTK inhibition. This includes a reversal of exhausted phenotype marked by downregulation of PD1, CD39 and CD38 and a skewed differentiation of CD4 T cells towards Th1 phenotype illustrated by a pronounced upregulation of the transcription factor T-bet. In addition, we detected restored proliferative and cytotoxic capacity in the CD8 and CD4 T cell compartments characterized by upregulation of GRZB, CD226, CD28, CD25 and Ki67.
By leveraging our platform, we successfully captured the signalosome of malignant B cells at a high resolution. As anticipated, we detected significant heterogeneity in the malignant B cell signatures across individual patients. Interestingly, even at the initial sampling timepoint following treatment start, we observed substantially altered B cell signatures encompassing both the phosphoproteome and inhibitory immune checkpoints (figure B). Our preliminary data suggest that the dynamic changes induced by BTK inhibition extend beyond the signaling nodes associated with the BCR pathway and also involve the NFkB and p53 pathways.
Conclusion:
In this study, we established a platform for deep and longitudinal interrogation of the tumor and immune cell compartments to capture the dynamic and patient-specific changes occurring during BTK inhibition. Our preliminary data obtained from a large patient cohort of 57 B-NHL patients reveals a profound remodeling of not only the BCR signaling pathway in tumor cells, but also of the T cell compartment. Our data will be useful for a better understanding of treatment response and toxicity in the context of BTK inhibition.
Disclosures
Zenz:Lilly: Consultancy, Honoraria; Beigene: Consultancy, Honoraria; AstraZeneca: Consultancy, Honoraria; Incyte: Consultancy, Honoraria; Roche: Consultancy, Honoraria; Takeda: Consultancy, Honoraria; Gilead: Consultancy, Honoraria; Janssen: Consultancy, Honoraria; Abbvie: Consultancy, Honoraria.
